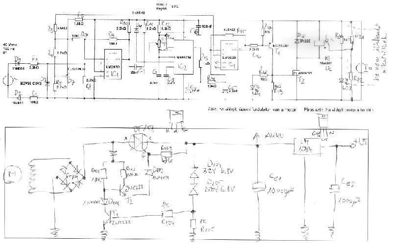
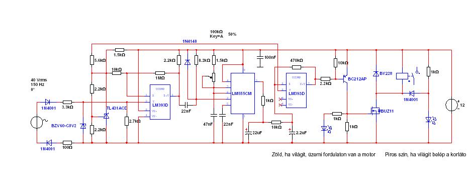
Egy stabil-motor mechanikus fordulatszám szabályzójának helyettesítése elektronikusan. Feladat volt az áramkör tervezése modellezése, kivitelezése, üzembe állítása.